Create a Website Account - Manage notification subscriptions, save form progress and more.
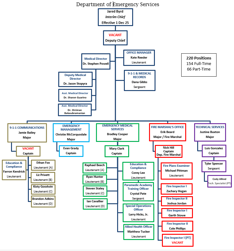
Find contact information for the Emergency Services department.